宁夏职业技术大学
211 |
985 |
双一流 |
综合
宁夏回族自治区
高职(专科)
省重点
公办
9332
尚农、诚朴、强技
0951-2135023,0951-2135053,0951-2135061
http://www.nxtc.edu.cn/
更多 >
图片
院校首页
历年分数
历年分数
历年分数
普通类
艺术类
体育类
招生计划
院校计划
投档规则(艺术)
投档规则(体育)
招生政策
招生简章
招生资讯
探校攻略
探校攻略
探校攻略
探校攻略
探校攻略
探校攻略
院校首页
> 招生简章
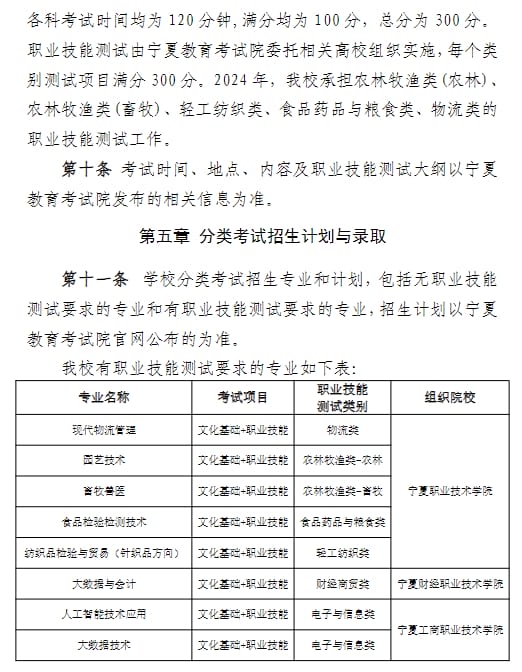
宁夏职业技术学院2024 年分类考试招生章程
2024-03-23 08:57:39 分享至:
招生简章
招生资讯
宁夏职业技术学院2024 年分类考试招生章程
2024-03-23 08:57:39